安徽兴政公考根据上海外服安徽人力发布,转载国元保险合肥中心支公司2025年招聘公告,详情请关注www.wrsks.cn,政策咨询及备考指导请加18255110290(贺老师微信)了解。
国元农业保险股份有限公司合肥中心支公司2012年12月底经安徽省保监局批准成立,2013年1月开业。下辖肥东、肥西、长丰、庐江、巢湖、包河、瑶海、中支营业部8家支公司以及八斗镇(肥东县)、石塘镇(肥东县)、官亭镇(肥西县)、小井庄村(肥西县)、下塘镇(长丰县)、吴山镇(长丰县)、槐林镇(巢湖市)、泥河镇(庐江县)8家乡镇营销服务部。在全辖80个乡镇全部设立了三农保险服务站,在1100个村级设立了三农保险服务点,聘任镇村两级协保员1300多人。构建了覆盖“市、县、乡、村”的四级服务网络。因业务发展需要,现面向社会公开招聘农险劳务派遣岗人员3名,有关事项公告如下:
一、招聘计划
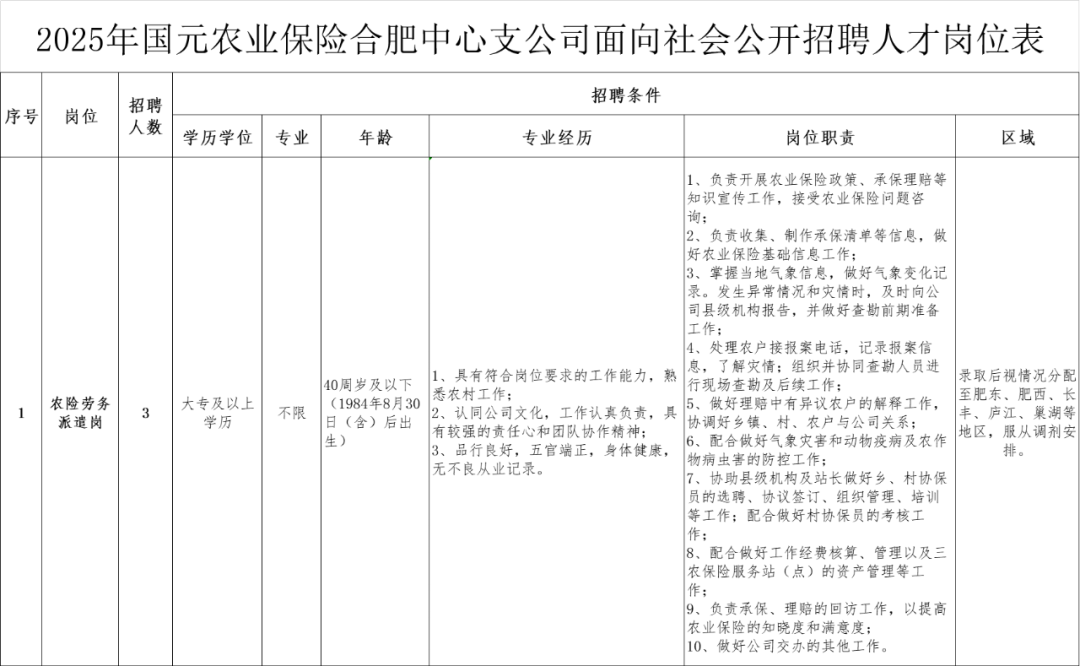
农险劳务派遣岗人员3名,岗位职责和任职要求详见附件。
二、招聘人员基本要求
(一)遵纪守法,清正廉洁,具有良好的政治修养和道德品行;
(二)爱岗敬业,服从安排,具有良好的职业素养和职业操守;
(三)年龄要求“40周岁及以下”为“1984年8月30日(含)后出生”;
(四)学历要求为大专及以上学历,不限专业;
(五)有下列情形之一的人员,不得报考:
1.不符合招聘岗位条件要求的人员;
2.现役军人;
3.经政府人力资源社会保障部门认定具有考试违纪行为且在停考期内的人员;
4.曾因犯罪受过刑事处罚的人员和曾被开除公职的人员、受到党纪政纪处分期限未满或者因涉嫌违法、违纪正在接受司法机关、监察机关刑事侦查或者纪律检查,尚未作出最终结论的;
5.法律规定不得参加报考的其他情形人员。
三、招聘程序
招聘程序为网上报名、资格初审、笔试、资格复审、面试、体检与考察、公示和聘用。
(一)网上报名与资格初审
1.报名方式:采用网络报名的方式进行
2.报名网址:https://wfexam.pzhl.net/index.php(外服安徽招聘考试网报名服务平台)
3.报名时间:2025年8月30日9:00-9月3日17:00,逾期不再补报。
4.报考人员登录报名网站进行报名,上传本人求职简历、电子照片(近期免冠正面证件照,jpg格式,宽度1-2厘米,高度2-3厘米,分辨率约为300-500像素,大小为100kb以下),报名时需上传学历证书、照片,须使用本人有效居民身份证进行报名和参加考试。
5.报考人员于个人报名后24小时至2025年9月4日17:00前可随时登录报名网站查询是否通过资格初审。考生因自身原因和其他非不可抗力因素导致错过各环节时间节点的,视为主动放弃。
依据招聘岗位资格条件要求及提供的相关材料,对报考人员进行资格审核,原则上按不超过招聘计划的20倍择优确定笔试人选。招聘单位负责通知获得笔试资格的应聘人员,因资格初审而未能进入笔试的人员不再另行通知,应聘人员可在报名网站查询资格初审结果。
6.笔试时间为2025年9月9日(星期二),报考人员可于9月7日8:00至9月9日12:00前登录外服安徽招聘考试网报名服务平台(https://wfexam.pzhl.net/index.php)自行下载并打印《准考证》。笔试地点在合肥市,具体时间、地址等相关事宜以《准考证》公布为准。
(二)笔试
1.笔试采取闭卷形式进行,满分100分,测试内容为综合知识。
2.笔试时间地点:以准考证公布内容为准。
3.笔试结束后5个工作日内在微信公众号“上海外服安徽”以公告形式公布笔试成绩。
4.经查分后,依据笔试成绩从高分到低分按照招聘人数1:3的比例确定进入面试资格复审人员。最后一名如有多名考生笔试成绩相同,一并进入资格复审环节。
(三)资格复审
被确定进入资格复审环节的人员,须在规定时间内携带以下资料前往指定地点参加资格复审。
1.本人有效身份证原件及复印件;
2.毕业证书原件及复印件;
3.学位证书原件及复印件(如涉及);
4.教育部学信网下载打印的《教育部学历证书电子注册备案表》;
5.持香港、澳门大学学历证书的人员,还须提供国家教育行政主管部门认可的证明;
6.机关、事业单位在编正式工作人员还须按干部人事管理权限提供单位和主管部门同意报考的证明。
若本人不能亲自前来办理,可委托他人代为办理,但必须由考生本人向被委托人提供书面委托书。被委托人需携带个人有效身份证件原件及复印件和考生资格复审所需要的证件原件及复印件。
凡出现以下任一情况:与报考条件不符的、不能提供规定证件材料的、不能在规定时间接受资格复审的,即为资格复审不合格,不予发放面试通知书。
资格复审后,面试人数出现空额的,按笔试成绩从高分到低分等额递补一次。
资格复审合格的报考人员将现场发放面试通知书。
(四)面试
1.入围面试人员和岗位招聘计划数比例不得低于2:1,面试采用半结构化面试形式,主要考察考生的应变处理、语言表达、逻辑思维和解决实际问题的能力。
2.面试时间、地点另行通知。
3.考生携带本人有效身份证及面试通知书参加面试。因故未能按时参加面试的,取消其面试资格,所空名额不再递补。
(五)综合成绩合成
综合成绩依笔试成绩与面试成绩按5:5比例合成确定,综合成绩在微信公众号“上海外服安徽”公布。
依据综合成绩从高分到低分,按1:1的比例等额确定参加体检和考察人员(若出现综合成绩并列的,按面试成绩高低决定取舍)。
(六)体检与考察
体检按照有关标准规定组织实施。体检在三甲公立医院进行。体检工作结束后,由医院出具“合格”或“不合格”的结论性意见,并加盖医院体检专用公章。体检具体时间及方式另行通知。体检合格者进入考察环节。
考察工作根据拟聘用岗位的要求,采取多种形式,全面了解掌握考察对象在政治思想、道德品质、能力素质、遵纪守法、廉洁自律、岗位匹配等方面的情况以及学习工作和报考期间的表现,同时要核实考察对象是否符合规定的报考资格条件,提供的报考信息和相关材料是否真实、准确,是否具有报考回避的情形等方面的情况,并提供客观、详实地组织考察材料。
根据《关于加快推进失信被执行人信用监督、警示和惩戒机制建设的实施意见》(皖办发〔2017〕24号)等文件精神,考察结束时考察对象仍属于失信被执行人的,考察环节不予合格。
体检、考察合格人选出现缺额的,按照规定程序和时限,公司可在同一岗位报考人员中,决定是否按考试最终成绩从高分到低分依次等额递补。
(七)公示
体检、考察均合格的人员,在微信公众号“上海外服安徽”公示3天。公示期间及期满后对拟聘用人员主动放弃岗位或被反映有问题并查有实据影响录用的,取消聘用资格。
四、聘用手续及待遇
(一)本次招聘的工作人员将与上海外服安徽人力资源服务有限公司签订《劳动合同》,派遣至用工单位工作。具体薪资福利按照国元保险合肥中支有关制度执行。
(二)聘用人员实行试用期1个月,试用期包括在聘用合同期限内。试用期满合格的,予以正式聘用;不合格的,取消聘用。合同期满,经双方协商一致,可以续聘,重新签订劳动合同。经考核不能胜任岗位者,期满后不再签订劳动合同,终止劳动关系。
(三)聘用人员须与原单位终止劳动关系或人事关系,否则由此而产生的全部后果由其自行承担。
(四)建立考生备选库。本次招聘对已参加考试的考生进行备选登记。如出现人员空缺,依据相关程序,在该批次考试中按考生合成成绩从高分到低分的原则择优补充,递补有效期设置为半年,从首次拟录用公告公示时间起计算。
五、注意事项
(一)本次招聘统一组织的笔试、面试,不指定任何教材、复习资料,也不举办、不委托举办任何形式的辅导和培训活动。
(二)考生报名时所留电话应保持畅通,因电话不畅以致招聘单位无法通知相关事宜的,责任由应聘者自负。
(三)本单位对所有考生提交的信息材料负保密责任,已提交的相关应聘材料概不退换。
六、联系方式
0551-67190112(上海外服安徽人力资源服务有限公司)
上述电话于工作日(9:00-12:00,14:00-17:30)使用。
上海外服安徽人力资源服务有限公司
2025年8月29日
